LV高管加入泡泡玛特董事会

2026-1-9 07:57| 发布者: fuwanbiao| 查看: 118| 评论: 0

放大 缩小
简介:蓝鲸新闻12月10日讯(记者 汤诗韵)12月10日,泡泡玛特发布公告称,吴越先生已获委任为公司非执行董事,自2025年12月10日起生效。吴越现年69岁,自2005年起担任LVMH大中华区集团总裁,负责监督LVMH多品牌组合在中国 ...

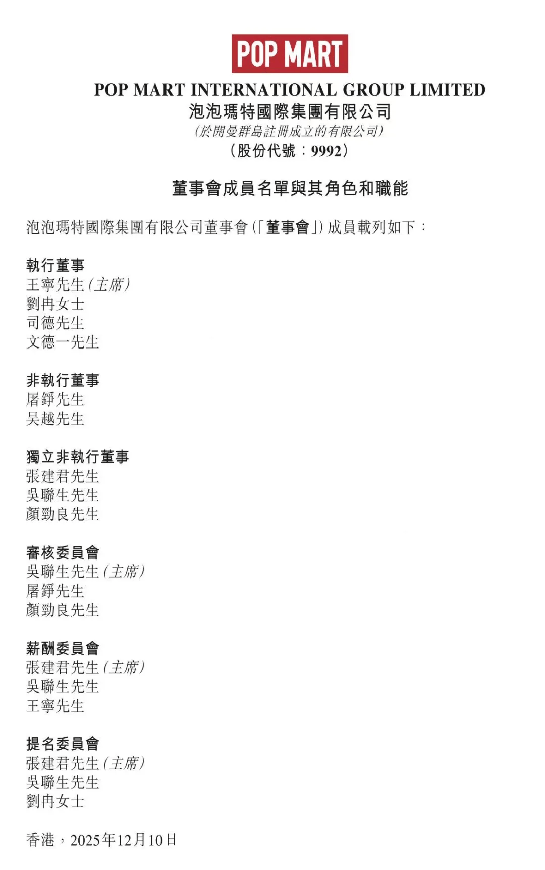
蓝鲸新闻12月10日讯(记者 汤诗韵)12月10日,泡泡玛特发布公告称,吴越先生已获委任为公司非执行董事,自2025年12月10日起生效。


吴越现年69岁,自2005年起担任LVMH大中华区集团总裁,负责监督LVMH多品牌组合在中国市场的业务。


公告显示,吴越已与泡泡玛特订立委任函,其初始任期应自委任日期起计,为期三年。吴先生有权收取每年1,200,000港元的固定现金薪酬及每年1,800,000港元的以股份为基础的薪酬。


LVMH高层进入泡泡玛特决策层,这一变动或为双方潜在合作铺路。实际上,两家公司此前就有过交集。LVMH旗下奢侈品牌MOYNAT在今年10月推出了和Labubu之父龙家升独家联名的包袋系列。LVMH董事长兼CEO Bernard Arnault 现身MOYNAT新店,与龙家升同框亮相,足见对该合作的重视。




泡泡玛特财报显示,公司2025年第三季度整体收入同比增长245%至250%。其中,中国收入同比增长185%至190%;海外收入同比增长365%至370%。泡泡玛特2025年上半年的毛利率达到70.3%,这一数据已经逼近爱马仕水平。奢牌高层的加入或能助力泡泡玛特进一步强化高端市场运营和全球化发展,而泡泡玛特在IP运营和年轻社群构建上的优势也将为LVMH吸引新一代消费者提供经验和启发。


二手表·回收·购买·评估·鉴定

点击二维码可快速添加客服微信

客服微信:19512235704(长按复制)


路过

雷人

握手

鲜花

鸡蛋
版权声明:免责声明:文章信息来源于网络以及网友投稿,本网站只负责对文章进行整理、排版、编辑,是出于传递 更多信息之目的, 并不意味着赞同其观点或证实其内容的真实性,如本站文章和转稿涉及版权等问题,请作者在及时联系本站,我们会尽快处理。
已有 0 人参与

会员评论

最新文章

文章列表

 万奢网手机版

官网微博:万奢网服务平台

今日头条二维码 1 微信公众号二维码 1 抖音小程序二维码 1
上海万湖珠宝贸易有限公司 地址:上海市宝山区共和新路4727号新陆国际大厦1003-1007室 网站经营许可证 备案号:沪ICP备11005343号-12012-2019
万奢网主要专注于手表回收,二手名表回收/销售业务,可免费鉴定(手表真假),评估手表回收价格,正规手表回收公司,宝山实体店,支持全国范围上门回收手表
返回顶部